八门下载:好玩的手机游戏下载基地 八门下载 | 角色扮演 | 排行榜

角色扮演 冒险闯关 烧脑解谜 休闲益智 经营策略 动作格斗 塔防手游 卡牌回合 射击手游 跑酷竞速 游戏辅助 女生游戏 汉化游戏
您所在的位置: 首页  >  游戏  >  像素手游 > 像素三国手游

像素三国手游

像素三国手游

游戏指数: 4分 类型:像素手游 版本:v1.82 大小:64.44M 更新:2025-10-26 16:50 语言:中文 等级: 平台:Android 官网:暂无 厂商:仙梦游戏 权限说明:立即查看 隐私说明:点击查看 反馈:

更多> 最新游戏

台球帝国手游 台球帝国手游 296.93M 动作格斗

拆墙游戏模拟器 拆墙游戏模拟器 167.72M 休闲益智

一次机会手机移植版 一次机会手机移植版 380.05M 冒险闯关

妖怪汤屋SpiritTea 妖怪汤屋SpiritTea 1412.38M 像素手游

米塔跳跳跳 米塔跳跳跳 47.11M 休闲益智

光明旅者像素版手游 光明旅者像素版手游 456.04M 动作格斗

推荐游戏

迷你枪战精英国际服 迷你枪战精英国际服 1096.41M 射击手游

城市公交模拟器中文版手机 城市公交模拟器中文版手机 364.04M 休闲益智

创造厨房中文版 创造厨房中文版 67.92M 经营策略

咸鱼之王安卓版 咸鱼之王安卓版 270.33M 塔防手游

太空角斗士中文版 太空角斗士中文版 231.33M 动作格斗

孤胆车神新奥尔良手游 孤胆车神新奥尔良手游 865.78M 射击手游

游戏介绍 游戏截图 网友评论

八门下载为您推荐: 塔防类手游大全   休闲游戏   策略回合制手游  

像素三国手游安卓版下载是融合像素画风与三国题材的休闲策略回合游戏,玩家可以挑选心仪武将,自由组合数千种部件,搭配百余技能,布置多样阵法,锻造强力神兵,在回合战斗中与敌人一较高下。像素三国手游最新版下载不仅设有丰富的日常任务,还提供多样副本和宝藏活动,完成后可获得钻石、金币等丰厚奖励,远超普通任务的惊喜。高自由度的养成与策略玩法,让玩家能够在三国世界中尽情探索与挑战,享受独特的战斗乐趣和策略快感。

像素三国手游怎么玩

1、武将

目前开放了10位武将,加上主角自己一共是11个,除了吕布只能在通天塔内获得,其他都可以在宝箱中获取。每个武将都有各自的特色,会自带5个初始的技能。

属性:界面一目了然,是武将的基础数据,这里的伤害是物理伤害,法伤是魔法伤害,法防是魔法防御,防御是物理防御,速度是回合对战中先后手顺序,自然是越高的越快了。

资质:武将的资质都各不相同,不同的初始资质表示武将的位置有区别。

技能:根据能不能释放分为主动技能和被动技能,武将初始都带有5个技能。

主动技能有输出的,也有挂buff、回血的,其中输出类的技能类型分为物理技能和法术技能。

被动技能也是五花八门,部分技能有普通和高级的区分,除了武将固定的一些被动,在升星后会解锁剩下5个被动技能槽,注意是被动。

被动技能和特殊属性介绍

暴击分为物理暴击和法术暴击,物理技能可以触发物理暴击,法术技能触发法术暴击。

进击:物理技能触发,触发后会进行一次普通攻击。

连击:普通攻击后再次执行一次普通攻击,可以套娃。物理系最爱。

法连:使用法术技能后再一次释放该法术技能。

格挡率:抵消一次普攻伤害或者一段物理技能伤害(独立概率)。

法术闪避率:抵消一段法术技能伤害(独立概率)。

同一个被动技能的效果不能叠加!!!

2、布阵

没什么好说的,最多可以上五个人,主角必须上阵,我是主角!主角!!!

3、阵法

一种增加属性的东西。初看很懵逼,再看更懵逼。

先看左上角的阵图切换,目前有五种阵图,具体效果各不相同,游戏内都有说明。

右边一个5X5的方格就是阵图本图了,看起来很懵逼,别急,我们点进左下的宝石购买,可以消费了[嗒啦啦4_好耶]

宝石可以通过宝石碎片和钻石进行购买,宝石有四种颜色(色盲也能分辨出来)。宝石碎片如何获得?欢迎加群881490232领取属于你的兑换码!

宝石分5个等级,别慌,先把兑换码用完,把赠送的宝石碎片花完(这里逼死强迫症患者),然后我们点进合成界面,你会发现,这不俄罗斯方块嘛,一级宝石,话不多说,直接开始合成,可以发现一级宝石由5个色块构成,合成后的二级宝石由4个色块构成,那么最高级的五级宝石是几个色块呢?

一直合成到不能合成后,我们可以进行镶嵌了,拖动进阵图就完成了,是不是很简单?色块的数量对应了阵图基础属性的加成。

第五个属性的数量,指的是阵图里宝石的数量,自然塞满25个五级宝石可以获得最大收益了。

第六个属性的满,指的是阵图是否被色块填满,如果填满了就会获得加成。

阵法特殊属性

宝石购买有个小技巧,不要直接买五级宝石,而是去买四级宝石先填满阵图,后面再去合成五级宝石。萌新刚开局一定先填满阵图,这个阵图给的属性是很高的。

4、法宝

法宝的解锁和碎片也是通过箱子获取的。佩戴法宝后可以获得对应法宝带来的属性,个人钟爱加连击和暴击的法宝。

法宝的总加成,最新的更新已经实装了,让你更肉输出更高

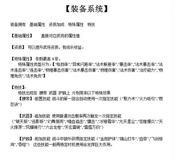
5、装备

万恶之源,靠近就会不幸。

装备的强化是随意的,强化消耗金币,强化等级不超过人物等级(主页面左上角那个)。装备的强化可以随意撤回,所以强化是随意的(复读)。

洗练:吃钻石大户,可以提升装备的属性,为装备带来特殊属性和技能,最高品质为逆天。

其中武器、腰带、护腕可以洗出特技,具体可以参考图片:

我重复一下,别上头,没有洗练的装备依然可以愉悦的过图,沉迷于洗练只会让你一贫如洗!

洗练最好在完全熟悉游戏后进行!!!

6、将魂

过完新手引导的你还记得它的位置吗?

将魂

将魂使用海量金币进行升级,可以提供高额的属性加成,每十级将魂提供的属性会增加一大截,对应的金币消耗也会增加一大截。

目前上限为300级。

7、副本

每日副本有金币副本和钻石副本,内容都是在15个回合内打一个木桩,每日可以挑战4次,可以扫荡。

金币副本每次最高1000W金币,钻石副本每次最高3000钻石。

物理系在每日副本里很舒服,我个人用带撕裂被动的主角,黄忠,吕布,鲍三娘,赵云,轻松拿捏最高奖励

通天塔:俗称爬塔,吕布唯一指定获取地点。

一周目有20层,10周目前每层奖励2000钻石(我们要发财啦!)10周目后每层奖励3000钻石

每战胜一层可以增加1%的放置奖励,尽量先100%,再200%,增加钻石产出。

放置奖励最高攒480分钟,现在金币奖励提升,经验奖励巨幅提升

8、活动中心

每日活跃奖励。

游戏在熟悉后可以提升的飞快,因为物资大多都来源于宝箱,而宝箱大多通过闯关获得,现在又可以跳关,所以资源获取真的很快很快。

所以不用羡慕老玩家的进度,随随便便都能超他。

像素三国手游特色

1、画面虽然采用了像素风格,但是设计精致,给人一种有趣和独特的感觉。

2、玩法自由度较高,可以根据自己的喜好和策略进行游戏,增加了游戏的可玩性。

3、提供了丰富的玩法模式,包括战役、竞技场和boss战等,可以满足不同类型玩家的需求。

4、金额设计较为合理,玩家可以通过游戏内任务和活动获取资源,而不需要花费过多的真实货币。

像素三国手游亮点

1、放置挂机的休闲游戏战斗系统不肝不氪也能轻松变强。

2、装备锻造系统然让你自由的强化升级你的专属装备。

3、尽量的收集更多的三国武将来增加你的实力。

4、经典复古的像素风美术画面给你不一样体验。

更新日志

1.82版本

1.新增批量领取宝箱积分

2.优化新手引导界面

3.修复挖矿相关bug

游戏截图

像素三国手游截图1 像素三国手游截图2 像素三国手游截图3 像素三国手游截图4 像素三国手游截图5

信息

  • 中文名:像素三国手游
  • 包名:com.xmgm.xssg
  • MD5:0899177086bb9d6f2f774a5ac2ae3171

猜您喜欢 换一换

魔域塔防3汉化版 魔域塔防3汉化版 重建僵尸大陆3汉化版 重建僵尸大陆3汉化版 王者万象棋 王者万象棋 猴子塔防6中文版 猴子塔防6中文版 地牢小队手机版 地牢小队手机版 保卫萝卜3手游版 保卫萝卜3手游版 米塔跳跳跳 米塔跳跳跳 黄金切割 黄金切割 美甲小屋 美甲小屋 猫咪面包店 猫咪面包店 蛐蛐也疯狂 蛐蛐也疯狂 猫咪饲养日常 猫咪饲养日常 三国志姜维传手机版 三国志姜维传手机版 零始之门安卓版 零始之门安卓版 植物大战僵尸英雄2026 植物大战僵尸英雄2026 地下城故事 地下城故事 异星之地手游 异星之地手游 刘禅育成计划 刘禅育成计划 天神赵子龙 天神赵子龙 三国群英志 三国群英志 咸鱼之王游戏 咸鱼之王游戏 雄心之上 雄心之上 铳之迷宫 铳之迷宫 无名杀琉璃版 无名杀琉璃版

查看所有 1877 条评论> 网友评论

发表评论

(您的评论需要经过审核才能显示)

提交评论
查看所有 6723 条评论>>

相关游戏
魔域塔防3汉化版 魔域塔防3汉化版 重建僵尸大陆3汉化版 重建僵尸大陆3汉化版 王者万象棋 王者万象棋 猴子塔防6中文版 猴子塔防6中文版 地牢小队手机版 地牢小队手机版 保卫萝卜3手游版 保卫萝卜3手游版
【速看速玩】
【速看速玩】
下载排行

梦幻西游互通版 梦幻西游互通版 169.40M 角色扮演

jockstudio汉化版 jockstudio汉化版 586.09M 角色扮演

世界之外 世界之外 1521.12M 角色扮演

咸鱼之王游戏 咸鱼之王游戏 24.05M 经营策略

战机公司中文版 战机公司中文版 74.88M 射击手游

搜打撤模拟器 搜打撤模拟器 131.85M 射击手游

咒术回战幻影夜行国际服 咒术回战幻影夜行国际服 158.15M 卡牌回合

警察模拟器手机版 警察模拟器手机版 36.13M 角色扮演

Nemurimouto手游 Nemurimouto手游 231.43M 汉化游戏

星陨计划Ark Re:Code 星陨计划Ark Re:Code 286.87M 角色扮演

植物大战僵尸融合版3.4 植物大战僵尸融合版3.4 504.85M 射击手游

秩序之路手游 秩序之路手游 174.23M 角色扮演

异常咖啡机完整版 异常咖啡机完整版 650.02M 角色扮演

Nemurimouto手游 Nemurimouto手游 231.43M 汉化游戏

三国志姜维传手机版 三国志姜维传手机版 236.74M 经营策略

星陨计划Ark Re:Code 星陨计划Ark Re:Code 286.87M 角色扮演

搜打撤模拟器 搜打撤模拟器 131.85M 射击手游

我的士兵中文版 我的士兵中文版 126.29M 休闲益智

光明旅者像素版手游 光明旅者像素版手游 456.04M 动作格斗

战机公司中文版 战机公司中文版 74.88M 射击手游

同类热门专题
趣味运动类游戏合集 趣味运动类游戏合集 好玩的末日废土手游 好玩的末日废土手游 有趣3d游戏手游合集 有趣3d游戏手游合集 僵尸系列游戏合集 僵尸系列游戏合集