八门下载:好玩的手机游戏下载基地 八门下载 | 角色扮演 | 排行榜

影音视频 交友聊天 新闻阅读 购物商城 旅行出行 系统工具 商务办公 健康运动 育儿母婴 考试学习 桌面美化 美颜摄影 短视频软件
您所在的位置: 首页  >  应用  >  新闻阅读 > 文字朗读神器app

文字朗读神器app

文字朗读神器app

应用指数: 4分 类型:新闻阅读 版本:v3.0.8 大小:41.33M 更新:2025-05-28 10:10 语言:中文 等级: 平台:Android 官网:暂无 厂商:成都阅听科技有限公司 权限说明:立即查看 隐私说明:点击查看 反馈:

更多> 最新应用

TT语音老版本 TT语音老版本 233.89M 交友聊天

好分数家长版 好分数家长版 93.06M 考试学习

车来了2026 车来了2026 83.54M 旅行出行

星际高球联盟app下载 星际高球联盟app下载 50.25M 健康运动

驿站掌柜手机版 驿站掌柜手机版 98.48M 商务办公

头像空间下载 头像空间下载 70.44M 系统工具

推荐应用

墨鱼旅行app 墨鱼旅行app 74.93M 旅行出行

photoshop手机版 photoshop手机版 131.65M 美颜摄影

alightmotion安卓版 alightmotion安卓版 106.79M 短视频软件

lightroom手机安卓版 lightroom手机安卓版 119.52M 美颜摄影

原神桌宠手机版 原神桌宠手机版 459.97M 桌面美化

capcut剪映国际版安卓 capcut剪映国际版安卓 264.21M 系统工具

应用介绍 应用截图 网友评论

八门下载为您推荐: 手机实用工具app   生活资讯类app推荐   阅读神器大全  

文字朗读神器app能够让用户释放双手,用听觉代替视觉轻松获取信息。文字朗读神器app下载安装里的功能全面,无需手动操作即可实现网页内容的智能朗读。应用内置多种语音引擎,还支持手动输入、复制监听、队列管理、阅读记录、语速音调调节等多项功能。应用是做到了高效、便捷、护眼的阅读体验。

文字朗读神器app使用指南

1、首次启动需登录账号,手机号验证成功后自动进入主界面。

2、登录完成后,用户资料及基本设置一目了然。

3、可自选背景音轨,调节音量与播放细节参数。

4、支持讯飞、云知声等多种TTS引擎自定义切换。

5、支持多文本缓存播放,自动顺序朗读无需重复操作。

文字朗读神器app基本功能

1、自动朗读

复制文字内容后自动启动朗读,无需手动粘贴。

2、网址解析

复制网页地址,程序自动提取正文并立即播放。

3、排队播放

设置多篇内容自动排队朗读,夜间伴听更贴心。

4、个性化朗读

可添加背景音,设定重复次数,自定义朗读方式。

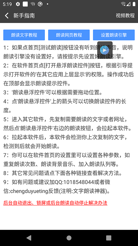
文字朗读神器app怎么进行朗读

1、悬浮控件

点箭头收放悬浮条,调节工具栏的显示区域。

2、启动朗读

在任意软件中复制文字,点击朗读键即刻播放。

3、自动识别

程序启动后自动检测剪贴板文本并开始朗读。

4、参数设置

支持个性配置,如背景声、朗读频率及排队顺序。

文字朗读神器app魅力之处

1、内容广泛

可朗读各种可复制文字,覆盖多个主流应用。

2、英语学习

支持多语种文本发音,适合练习听力与语感。

3、内置书库

集成小说资源,随时切换阅读与听书模式。

应用截图

文字朗读神器app截图1 文字朗读神器app截图2 文字朗读神器app截图3 文字朗读神器app截图4

信息

  • 中文名:文字朗读神器app
  • 包名:com.wyfc.txtreader
  • MD5:46fcea2b265eee38bcb74494cf5e1458

猜您喜欢 换一换

可乐短剧app下载 可乐短剧app下载 百度输入法官方版 百度输入法官方版 乔安智联监控app 乔安智联监控app 即时设计手机端 即时设计手机端 口袋扫描王手机版 口袋扫描王手机版 德邦快递app安卓 德邦快递app安卓 星际高球联盟app下载 星际高球联盟app下载 一点资讯自媒体 一点资讯自媒体 渔获天气预报 渔获天气预报 世界街景地图高清版 世界街景地图高清版 微头条app 微头条app 光明日报app 光明日报app 新民晚报客户端 新民晚报客户端 搜狐新闻官方版 搜狐新闻官方版 南方周末电子版 南方周末电子版 甬派客户端 甬派客户端 自动阅读助手官方版 自动阅读助手官方版 屏幕翻译官方版 屏幕翻译官方版

查看所有 2431 条评论> 网友评论

发表评论

(您的评论需要经过审核才能显示)

提交评论
查看所有 9775 条评论>>

相关应用
可乐短剧app下载 可乐短剧app下载 百度输入法官方版 百度输入法官方版 乔安智联监控app 乔安智联监控app 即时设计手机端 即时设计手机端 口袋扫描王手机版 口袋扫描王手机版 德邦快递app安卓 德邦快递app安卓
【速用速享】
【速用速享】
下载排行

capcut剪映国际版安卓 capcut剪映国际版安卓 264.21M 系统工具

花娃商家接单app 花娃商家接单app 137.00M 商务办公

语有灵犀助手 语有灵犀助手 33.07M ai智能软件

安知培训app 安知培训app 55.80M 商务办公

黔程出行网约车 黔程出行网约车 136.00M 旅行出行

车点点商户版 车点点商户版 89.15M 商务办公

三江云菜官方版 三江云菜官方版 77.56M 购物商城

爱唱KTV电视版 爱唱KTV电视版 256.20M 影音视频

人情账簿软件 人情账簿软件 59.02M 系统工具

咔皮Action相机 咔皮Action相机 74.73M 短视频软件

南方plus客户端下载 南方plus客户端下载 27.55M 新闻阅读

音乐蜜蜂手机版 音乐蜜蜂手机版 32.05M 影音视频

前程无忧找工作 前程无忧找工作 172.25M 商务办公

熊猫映射汉化版 熊猫映射汉化版 8.91M 游戏模拟器

梦谱五线谱app 梦谱五线谱app 78.39M 考试学习

申请方app 申请方app 79.17M 考试学习

爱思远控手机安卓版 爱思远控手机安卓版 34.91M 商务办公

遇见漂流瓶app 遇见漂流瓶app 74.89M 交友聊天

世界名画集app 世界名画集app 41.37M 新闻阅读

AI帮个忙app AI帮个忙app 26.66M ai智能软件

同类热门专题
好用的记账软件合集 好用的记账软件合集 易用视频剪辑制作软件 易用视频剪辑制作软件 医疗健康服务平台 医疗健康服务平台 大学生必备软件合集 大学生必备软件合集